• 《阴阳师》SP烟烟罗最佳阵容搭配方案推荐

    《阴阳师》SP烟烟罗最佳阵容搭配方案推荐

    阴阳师SP烟烟罗如何搭配阵容?SP烟烟罗是最近新上线的式神,很多玩家还不清楚这名角色的队伍配置,下面带来阴阳师SP烟烟罗最佳阵容配队攻略,各位朋友们来看看吧。阴阳师SP烟烟罗阵...
    阴阳师 2024-08-19 21:26:59
  • 《阴阳师》SP烟烟罗御魂搭配方法攻略分享

    《阴阳师》SP烟烟罗御魂搭配方法攻略分享

    阴阳师SP烟烟罗御魂如何搭配?遥念烟烟罗是刚刚登场的全新SP式神,不少人已经入手了她,部分玩家不清楚其御魂配置。下面带来SP烟烟罗御魂搭配指南,希望对朋友们有所帮助。阴阳师SP...
    阴阳师 2024-08-19 21:26:37
  • 《阴阳师》sp惠比寿爬塔阵容搭配攻略分享

    《阴阳师》sp惠比寿爬塔阵容搭配攻略分享

    阴阳师sp惠比寿怎么搭配爬塔阵容?sp惠比寿是刚刚登场的新角色,在最新的爬塔活动中非常好用,很多玩家可能不清楚其阵容配置。下面带来sp惠比寿爬塔阵容搭配详解,希望对大家有所帮...
    阴阳师 2024-04-05 17:37:19
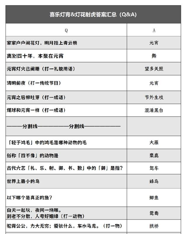
  • 2024《阴阳师》灯花射虎灯谜答案大全

    2024《阴阳师》灯花射虎灯谜答案大全

    阴阳师该游戏是以日本家喻户晓的阴阳师IP为背景的游戏,该剧延续了经典的故事背景,主要讲述了安倍晴明在阴阳两界之间探索自己记忆的故事。2024元宵节猜灯谜活动灯花射虎已经开...
    阴阳师 2024-03-19 10:02:00
  • 《阴阳师》破之歌阵容搭配怎么打?

    《阴阳师》破之歌阵容搭配怎么打?

    阴阳师断歌怎么玩?很多玩家都不知道《破阴阳师》这首歌曲怎么弹奏,那么今天就让安卓天堂小编给大家带来《破阴阳师》这首歌曲的阵容,希望对大家有所帮助!一、阴阳师破之歌怎么打...
    阴阳师 2024-02-24 16:59:53
  • 《阴阳师》天邪鬼赤哪里多?天邪鬼赤悬赏封印最多刷新位置

    《阴阳师》天邪鬼赤哪里多?天邪鬼赤悬赏封印最多刷新位置

    阴阳师天邪鬼赤虽为N卡,但其挑衅动画有嘲讽效果,所使可以很好地扰乱对方节奏,而此式神也受到了很多玩家的鄙视,还极有可能是集火后的目标,即带镜姬套的作用有出人意料的功效,想要...
    阴阳师 2023-03-22 15:31:10
  • 阴阳师极荒骷髅怎么打-极荒骷髅打法与阵容搭配攻略

    阴阳师极荒骷髅怎么打-极荒骷髅打法与阵容搭配攻略

    游戏中极荒骷髅怎么打?阴阳师逢魔之时玩法中输出越高奖励就越丰厚,极荒骷髅是该玩法季版本的新boss,副本最多容纳300个玩家同时在场,成功杀死boss可获得大量奖励,排名分数足够高...
    阴阳师 2023-03-22 15:21:05
  • 阴阳师钓瓶火适合谁-钓瓶火适配角色及效果介绍

    阴阳师钓瓶火适合谁-钓瓶火适配角色及效果介绍

    在《阴阳师》的玄幻世界中,成功的背后往往隐藏着无数的策略和智慧,御魂作为加强式神战力的关键,备受玩家们的重视,今天让我们深入探讨其中的一颗璀璨明珠钓瓶火御魂,游戏不仅注重...
    阴阳师 2023-10-04 15:36:07
  • 阴阳师魂十二神罚阵容-魂十二神罚怎么开启任务

    阴阳师魂十二神罚阵容-魂十二神罚怎么开启任务

    阴阳师,这款深受玩家喜爱的策略手游近期推出了全新的御魂副本—魂十二神罚,对于许多热衷于此的玩家而言,高效刷取是首要目标,但魂十二神罚的难度并非小菜一碟,为此本攻略编辑特地...
    阴阳师 2023-10-04 15:38:55
  • 阴阳师应声虫御魂适合谁-应声虫御魂超详细介绍

    阴阳师应声虫御魂适合谁-应声虫御魂超详细介绍

    阴阳师应声虫御魂适合谁?作为新推出的御魂之一,应声虫御魂对大多数玩家来说都比较陌生,不少小伙伴并不知道这款御魂到底有多厉害,还有什么式神能够适配呢,对于这一疑问,卓萌游戏小...
    阴阳师 2023-03-11 14:20:48
  • 《阴阳师》2023年版本全式神就业简介(八)

    《阴阳师》2023年版本全式神就业简介(八)

    《2023年版本全式神就业简介(七)》传送门:点击进入上一页。71、镰鼬超模拉条式神,超高上限和与辉夜姬招财的适配度让其成为了多个版本经久不衰的拉条辅助pve:2分 缺拉条可以用不...
    阴阳师 2024-01-07 07:58:48
  • 《阴阳师》2023年版本全式神就业简介(七)

    《阴阳师》2023年版本全式神就业简介(七)

    《2023年版本全式神就业简介(六)》传送门:点击进入上一页。61、因幡辉夜姬强大的增伤拐,先机还能提供3点鬼火,pvp因为神荒的存在已经将近退出除一波流以外的斗技舞台pve:9分 逢魔...
    阴阳师 2024-01-07 07:48:02
  • 《阴阳师》2023年版本全式神就业简介(六)

    《阴阳师》2023年版本全式神就业简介(六)

    《2023年版本全式神就业简介(五)》传送门:点击进入上一页。51、聆海金鱼姬刚出来的时候爆发当时强势的化鲸队,后来经过增强变得小风光了一段时间,现在基本无人问津pve:0分pvp:4分...
    阴阳师 2024-01-07 07:39:48
  • 《阴阳师》2023年版本全式神就业简介(五)

    《阴阳师》2023年版本全式神就业简介(五)

    《2023年版本全式神就业简介(四)》传送门:点击进入上一页。41、少羽大天狗强度衰落架不住他可爱实在没式神可以用他打业原火地鬼,不过等到你需要打这些的时候应该也用不上他了,用...
    阴阳师 2024-01-07 07:30:29
  • 《阴阳师》2023年版本全式神就业简介(四)

    《阴阳师》2023年版本全式神就业简介(四)

    《2023年版本全式神就业简介(三)》传送门:点击进入上一页。31、千姬超模辅助,从出现到现在已经两年多了,想要取代和就差写着“针对千姬”几个字的式神已经出了不知道多少,但是其依...
    阴阳师 2024-01-07 07:21:30

游戏列表