《原神》艾梅莉埃是一名五星草系长柄武器角色,那么艾梅莉埃的技能机制以及出装配队要怎么搭配呢?下面请看由玩家“风伤幽冥”为大家带来的《原神》4.8艾梅莉埃技能解析与培养指南,希望可以帮助到大家。

艾梅莉埃是「五星草系长柄燃烧输出」,可以站场也可以后台,战技长时间草输出,持续大于冷却,基本不会中断。
虽然角色看着是燃烧为主,但其实燃烧的作用是提升艾梅莉埃自己的伤害,是个根据燃烧提升输出能力的角色,并不是辅助队伍的提升队伍的燃烧能力,简单来说就是触发燃烧只是为了提升艾梅莉埃自己的伤害,而不是提升燃烧反应这个反应的伤害,不是给队友使用的。
一、普攻

不站场用不到,满命附魔或带附魔辅助才有用。
二、E技能

战技可以留下一个持续造成草伤的领域,并且持续比冷却长,不会中断战技。
附近有被燃烧的敌人时,还会掉落提高战技伤害的「香韵」buff,一阶提升至二阶,并有额外攻击。
三、Q技能

开启后,战技会暂时失效变成大招的阵法,并将战技提升至三阶,并造成更高频率的草伤攻击。
时间结束会自动留下一阶战技,如果开大招前已经有战技在场了,会保持上一次战技并刷新持续时间及阶段。
大招期间再使用战技的话只能造成施放的那一下伤害,不会留下战技领域。
(可以保持战技的阶段,如果每次大招都能在战技持续时间内使用,可以不再需要手动放战技,因为手动战技会把阶段刷新成一阶。)
四、突破1

战技每获得2次战技「香韵」时,会根据艾梅莉埃面板攻击力高低造成额外的草范围伤,但该额外伤害不吃战技加成。
五、突破4

根据艾梅莉埃的攻击力高低,提升对燃烧状态下的敌人造成的伤害。
面板攻击力达2400即可吃满。
六、特殊天赋

场上有艾梅莉埃的战技时,我方的燃烧火抗有很高的提升。
主要是应用于打燃烧反应时不殃及自身,注意,仅燃烧的。
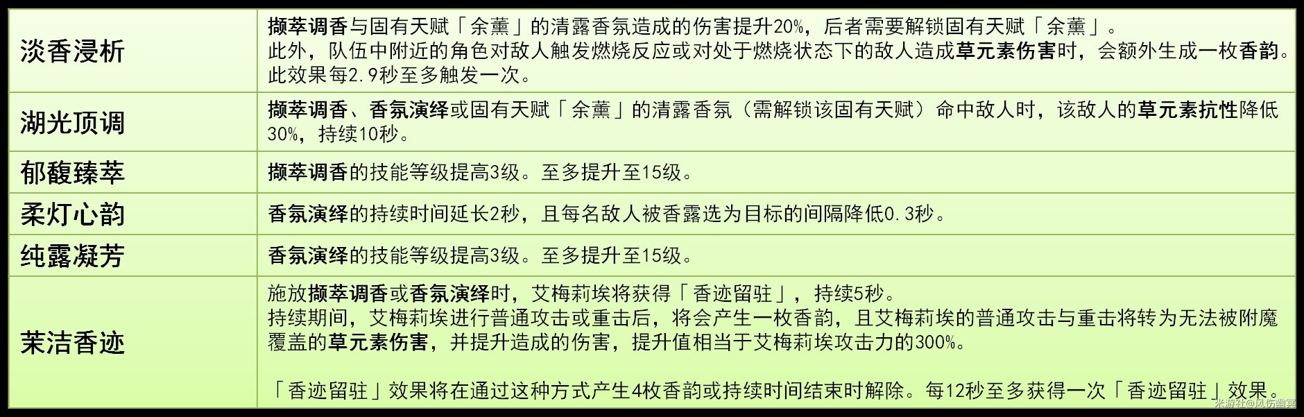
七、天赋升级
战技>大招>普攻
(纯后台可不升普攻)
八、命座

一命:战技和突破1增伤,「香韵」生成+1。
二命:战技/大招/突破1命中可降低敌人草抗。
三命:战技+3。
四命:大招持续延长,并降低攻击间隔。
五命:大招+3。
六命:大招或普攻可附魔自己的普攻成草伤。
命座说明
一命以后「香韵」可生成3枚了,伤害更高。
二命攻击可降低敌人的草抗,可以辅助自己或其他草C了。
四命大招持续提升至4.8秒。
六命战技或大招可附魔自己的普攻变成强制的草伤,并且「香韵」又多了。
九、玩法介绍
后台
这个算比较主流的玩法了,每次放完战技切下台即可,也可以放完战技接个大招再下场。
附魔混伤
满命前的玩法,可以搭配「满命班尼特」自己的附魔火普攻与自己的草技能触发燃烧等反应;也可以搭配「坎蒂丝」附魔水普攻与自己的草技能打绽放等反应;与重云的战技附魔冰普攻貌似没什么用处,冰草无反应但可共存,搭配个水也可玩冻绽流派,草种子是主要输出,冻结是控怪用的。
满命附魔草
这个是满命玩法,跟上面一样的,只是艾梅莉埃的普攻附魔成草的而已,但是自己附魔的草还有增伤,且无法被覆盖,所以只能是自己的普攻打草伤了,当做一般的站场草C那样去玩就好了。基本上每次附魔只能打两轮附魔普攻。基本操作就是每轮循环普攻一轮即可。
小提示
大招是可以刷新战技的持续时间的,刚开场放完战技,之后每轮循环如果都能在战技没结束之前再次开大招,基本不再需要手动施放战技,除非有装备或其他情况是需要施放战技才触发的特效时才手动。
十、圣遗物选择
时之沙:攻击力
空之杯:草伤加成
理之冠:暴击/爆伤
副词条:暴击/爆伤>攻击/充能

万能反应套,如果放弃思考直接戴这套就行,纯火草不适合,因为燃烧伤害很低。

这套可以看角色走向,如果你是站场,这套就给其他草系戴,辅助艾梅莉埃站场;如果走后台,可以戴这套辅助另一个站场草C。
与二命完美结合,将草抗降低至60%,满命前可做个草C的完美辅助,满命后又可以让其他角色戴草套辅助自己的附魔普攻。

绽放或烈绽放、燃烧伤自己时可以叠层,通常是自己站场用。

这套可以走纯后台时使用,仅专门提升战技的伤害。

本命毕业套,专门触发燃烧并提升伤害。
十一、武器选择

刚好配队时就需要有火,处于火的敌人受到的伤害提高。

稻妻锻造,刚好提升战技伤害,战技持续又够长,还有精通加持,还能回能。

须弥锻造,刚好自己也很需要攻击力,特效给自己吃都行,后台站场都能用。


蒙德锻造,适合满命时附魔草普攻站场使用,或者附魔buff站场也可用,充能还能提高大招使用率。

钓鱼武器,充能提高大招使用率,还能对大招有特别伤害,还有暴击提升,很适合拿来搭配「绝缘套」。

纪行武器,需要有不同元素的角色在队里,比如草草火水、草火火水、草水水火等等,最多就还能有风,不过岩就算了,除非有一定的作用的岩才行。

纪行武器,适合满命站场用,或者附魔buff站场也可用。

枫丹限定up武器,带好奶即可,提升攻击力和元素伤,台前台后都能用。

站场武器,提升盾的硬度,并且自己也很需要攻击力,适合满命附魔草,或者附魔buff时站场使用。

吃攻击力角色通用的爆伤武器。

异常合适,可以搭配「绝缘套」提升很多攻击力,只可惜自身突破不加充能。

站场武器,攻击可提升攻击力,满层还能增伤,适合满命附魔草,或者附魔buff时站场使用。
有这把的小伙伴完全没必要再抽专武了,当然指的是站场时的情况,如果要在后台,还得是专武。

站场武器,提升充能和暴击率,普攻项还能提速,还有额外攻击的物伤,伤害偏低,但手感却是最好的。
适合满命附魔草,或者附魔buff时站场使用。

申鹤专武,刚好可以战技触发特效,6秒后伤害提升到最大,然后在后台攻击力还可以翻倍。
艾梅莉埃战技和大招都不锁面板,所以切后台也可以吃满,可以看做专武之一了,虽然没有双爆提升,但是攻击力提升很高。
本命专武

艾梅莉埃的专武,触发燃烧提升草伤的增伤,并且恢复充能,站场和后台都能用。
不过有以前其他五星的长柄武器时泛用性都不错,如果没抽这把的话旧武器也都能用,效果都不会太差。
只是用自己的专武的话,就可以保证大招的循环,一直刷新战技持续与阶段,不再手动战技。
十二、一图流

