首页
新闻
攻略
游戏库
当前位置:
首页
>
攻略
>
苏丹的游戏
>
正文
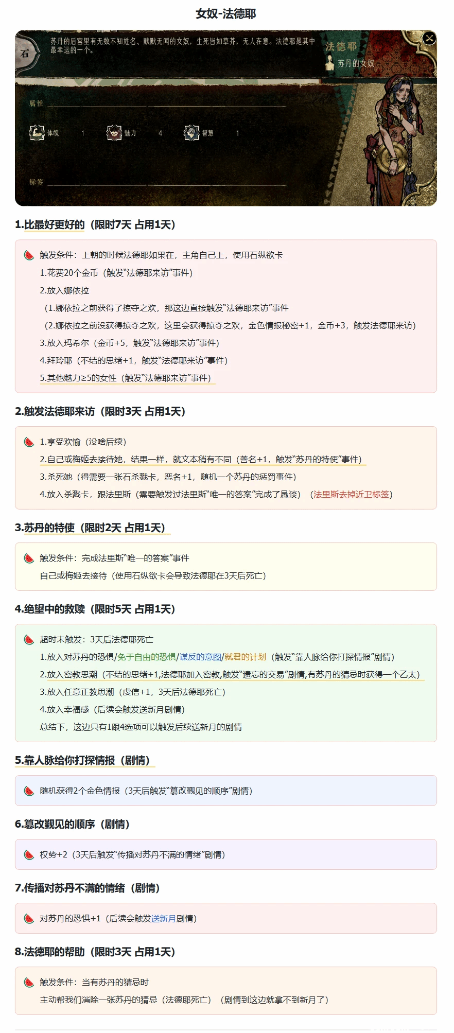
《苏丹的游戏》“法德耶”事件及效果一览,法德耶有哪些事件
2025-04-16 23:09:54
苏丹的游戏
《苏丹的游戏》中法德耶都有哪些事件呢?有着这个问题的玩家请看下方由“寒西界”为大家带来的《苏丹的游戏》法德耶事件及效果一览,希望能够帮助到大家。
延伸阅读
《苏丹的游戏》“均衡之国结局”达成方法,均衡之国结局怎么达成
《苏丹的游戏》前期游玩思路分享,前期怎么玩
《苏丹的游戏》“弑君计划”获取方法,弑君计划怎么获得
《苏丹的游戏》正神线弑神者结局流程攻略,弑神者结局怎么达成
《苏丹的游戏》“女术士”简单击杀方法,女术士怎么杀
推荐阅读
•
《苏丹的游戏》“萨达尔尼”事件及效果一览,萨达尔尼有哪些事件
•
《英雄立志传三国志》“反伤刀流”玩法指南,反伤刀怎么开卡
•
《英雄立志传三国志》“烈焰文官流”玩法讲解,烈焰文官流怎么玩
•
《英雄立志传三国志》“闪避女剑流”玩法讲解
•
《英雄立志传三国志》“战意猛虎拆牌剑”配卡参考
游戏列表
原神
(760)
崩坏:星穹铁道
(420)
幻兽帕鲁
(292)
绝区零
(249)
怪物猎人
(224)
鸣潮
(213)
龙之信条2
(205)
碧蓝幻想Relink
(149)
植物大战僵尸
(131)
燕云十六声
(112)
七日世界
(110)
圣兽之王
(107)
女神异闻录:夜幕魅影
(107)
恶意不息
(106)
永劫无间
(105)
出发吧麦芬
(103)
梦幻西游
(97)
地下城与勇士
(94)
下一站江湖2
(93)
阴阳师
(90)
逆水寒
(87)
刺客信条
(86)
艾尔登法环
(86)
天下3
(79)
暗黑破坏神:不朽
(77)
坦克世界
(76)
魔域口袋版
(76)
奇迹MU
(75)
心动小镇
(74)
蛋仔派对
(74)
王者荣耀
(71)
浪人崛起
(70)
战舰世界
(69)
庄园领主
(69)
第五人格
(68)
金铲铲之战
(65)
黑神话:悟空
(65)
射雕
(59)
世界启元
(58)
>>全部游戏
猜你喜欢
国产动作放置型RPG 新作《异界勇者:魔王在哪?我来打》今日推出
五龙迎春《第五人格》春节时装礼包爆料
《原神》4.5版本更新内容一览 新五星千织介绍
《原神》“霓裳花”采集路线一览 原神霓裳花在哪买
《鸣潮》纪念品商店在什么地方
《崩坏星穹铁道》“波提欧”养成指南,波提欧怎么培养
《无尽梦回》社恐之梦三星最强配队推荐
《永劫无间》手游棍子连招玩法攻略分享
《原神》4.8“烟绯”全方位养成攻略 烟绯武器圣遗物及配队推荐
《纸嫁衣7》第三章谜题线索及解法攻略,第三章解谜攻略