《幻兽帕鲁》“幻悦蝶”配种线路一览

2024-01-28 14:31:28 幻兽帕鲁

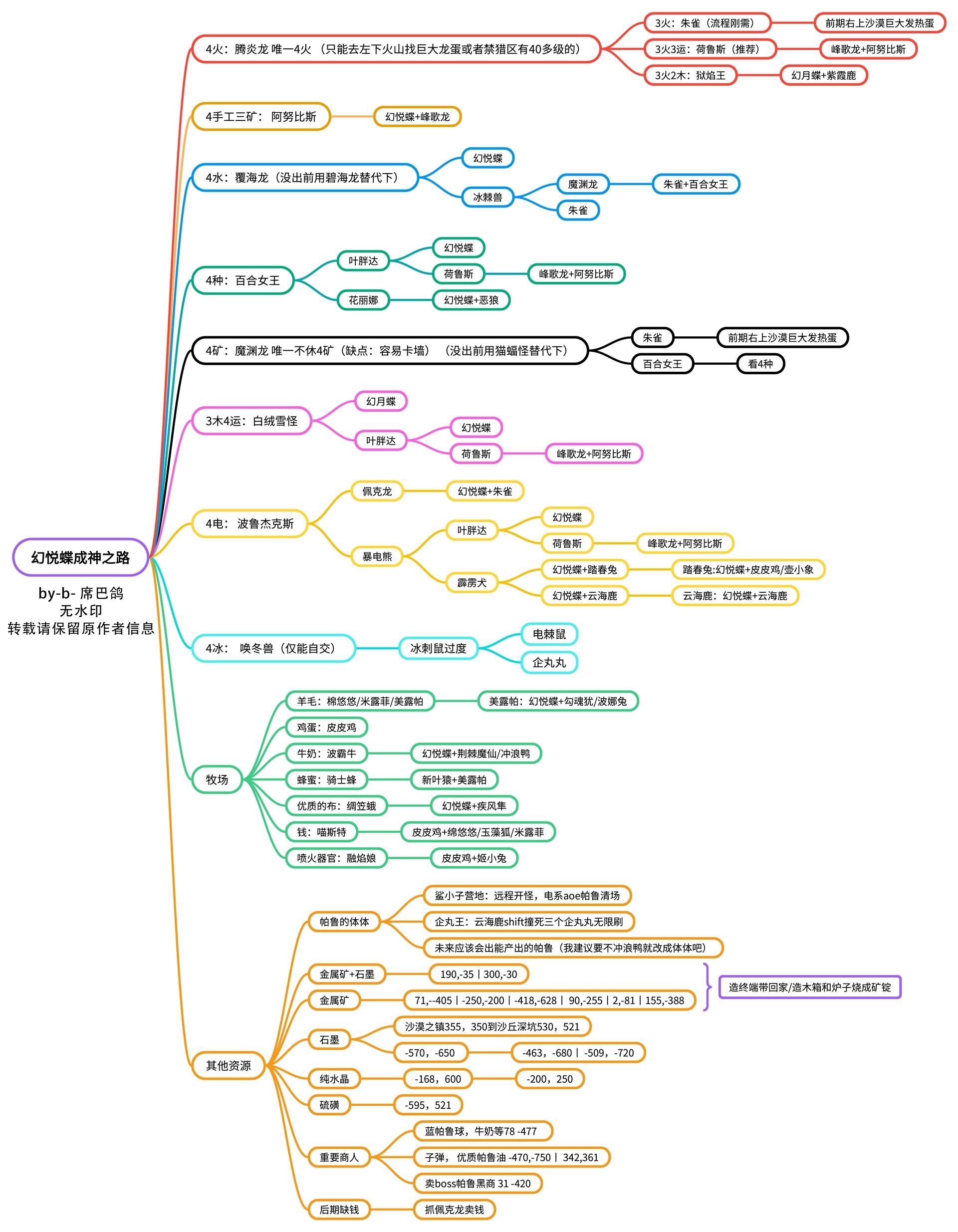
《幻兽帕鲁》中幻悦蝶是一只比较特殊的宝可梦,它因为各种原因非常适合用来孵蛋,想要知道如何孵出自己想要的帕鲁请看下面玩家“席巴鸽”带来的《幻兽帕鲁》幻悦蝶配种线路一览,希望能够帮助大家。

《幻兽帕鲁》“幻悦蝶”配种线路一览

感兴趣的朋友一定记得关注“游戏宝典”时刻了解后续相关攻略哦!

游戏列表