有小伙伴问 三国志幻想大陆司马懿技能是什么,介绍一下 ,这里司马懿的技能包括普攻——猛虎扼杀,愤怒攻击——诡谲之章,龙魂技能——三千将士,觉醒无双——无双之力。
司马懿,幻三国大陆的骗子,是幻三国大陆10月26日更新后的新武将,技能包括普攻-猛虎扼杀、怒攻-怪异之章、龙族魂技——三千将士,觉醒无双——无双之力。

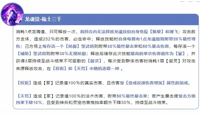
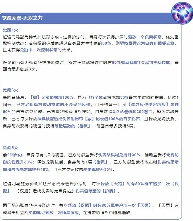
一、技能



二、特点
曹丕代汉称帝后,司马懿备受器重。然而,曹丕病了。曹真、曹休等人企图独揽权力,散布谣言抹黑司马懿。司马懿只能假装生病,待在家里躲避风头,同时思考解决困境的办法。经过再三考虑,司马懿意识到,为了保护司马氏家族,必须在暗流即将爆发的情况下,让自己对曹魏“有用”。面对曹真、曹休等人的一再压迫,他也对自己长久以来隐忍的人生观产生了怀疑。忍耐可以避免一时的灾难,但猜疑和谣言不会因此平息。他们随时可能受到启发,威胁到整个家庭的生存。
曹真、曹休在装病期间,在一次测试中用剑刺伤了他的右腿。为了避免被抓住,他忍着疼痛。结果他发现,司马家已经到了生死存亡的关头,他的隐忍似乎也没有了。不管有多大用处,你都必须变得更强。他开始如饥似渴地阅读家里积累的兵法古籍,并在族长的指导下,找到了一本布满灰尘的无字兵书。据说,这本兵书可以揭示三千士兵,但他反复研究后,仍然无法查出其中的秘密。直到一个丫鬟无意中发现他是装病,并且还向曹真、曹休汇报了她隐约听到的“养死卒三千”的事情。曹真、曹休前来质问罪名,欲以欺君谋反为名,扣押司马氏数百人。这一刻,司马懿保护司马氏的心,唤醒了无字兵书里的三千兵马,战胜了未来的兵马。
他终于明白,一味的隐忍和让步并不是解决所有问题的法则。朝野盛衰,犹如逆水行舟。不进则退。有时候,适当的反击,展示自己的爪牙,才是威慑敌人的最好方法。司马懿想清楚了这一点,在战书的帮助下,龙魂之力被觉醒了。
醒来后,奸诈的司马懿又回到了朝堂。他一改谦让隐忍的作风,杀人起来主动果断。他清洗、镇压政治对手,将他们置于自己的控制之下。 “圣人不能违背时代,也不能失去时代。” 《易经》中的“顺势而变”的理念也影响了他。只有根据目前的情况抓住机会,才能占据上风。为了让司马家族能够抓住未来可能的机会,司马懿一方面研究无字天书产生书灵的原因,希望能最大程度地利用它。另一方面,司马懿严格培养后辈,并将希望寄托在下一代身上。
