泰拉瑞亚炼金台怎么做?在泰拉瑞亚游戏中想要制作合成药水就必须拥有一个炼金台,才能够进行药水的炼制。所以小编今天就为玩家带来了炼金台的制作方法,以及药水的合成表,想要了解或者还不清楚的玩家可以一起看下去,希望能够对各位玩家有所帮助。
一、泰拉瑞亚炼金台制作方法
1、收集沙块炼制玻璃。沙子是常见的物品所以获取较为方便用沙子可以烧制玻璃

2、玻璃。玻璃是合成瓶子的主要原料,是获取瓶子的简单来源

3、用玻璃制作空瓶。瓶子是今天的主角,炼金台的合成主要依赖于它。其获取的的来源主要依赖合成和在地图中拣取,并不是难获得的材料

4、桌子。有了空瓶,合成进入了最后的阶段,我们需要把空瓶放置在桌子上,这样我们的炼金台就制作完成了

5、工作台。如果不想用桌子,我们还可以选择工作台,将瓶子放在工作台上同样可以起到炼金台的效果

6、下面是两种制作方法的不同形态,大家可根据自己的喜好进行选择,希望对你们有所帮助

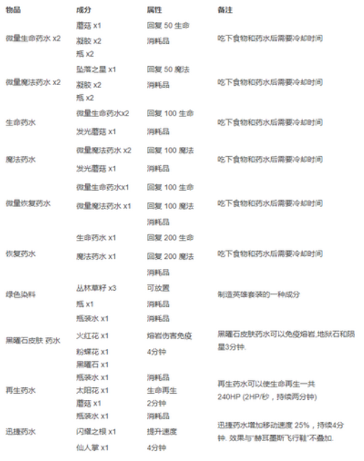
二、泰拉瑞亚炼金台药水合成一览



