《原神》中琳妮特邀约事件有着多种结局,这些结局都有什么不同呢?下面是由“新都”为大家带来的《原神》琳妮特邀约任务攻略,希望可以帮助到大家。
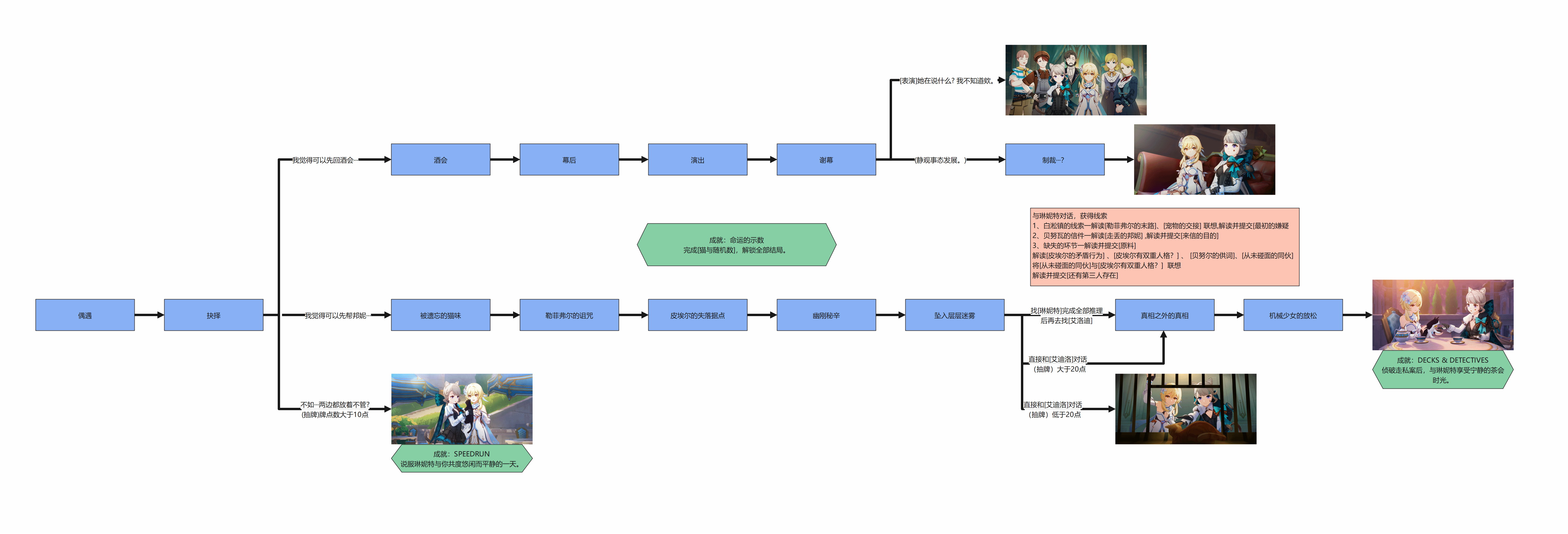
一、流程图

二、成就

三、结局
1、结局一:大成功
选择「我觉得可以先回酒···」
选择「[表演]她在说什么?我不知道欸」

2、结局二:观众席
从【谢幕】进入
选择「(静观事态发展。)」

3、结局三:冒险家与调查员与猫
从【抉择】进入
选择「我觉得可以先帮邦妮···」
与琳妮特对话,获得线索
(1)白淞镇的线索一解读[勒菲弗尔的末路]、[宠物的交接]联想,解读并提交[最初的嫌疑
(2)贝努瓦的信件一解读[走丢的邦妮],解读并提交[来信的目的]
(3)缺失的环节一解读并提交[原料]
解读[皮埃尔的矛盾行为]、[皮埃尔有双重人格?]、[贝努尔的供词]、[从未碰面的同伙]
将[从未碰面的同伙]与[皮埃尔有双重人格?] 联想
解读并提交[还有第三人存在]
成就:DECKS & DETECTIVES
侦破走私案后,与琳妮特享受宁静的茶会时光。

4、结局四:救猫咪
从【坠入层层迷雾】进入
选择「直接和[艾迪洛]对话」
(抽牌)低于20点

5、结局五:待机模式
从【抉择】进入
选择「不如···两边都放着不管?」
(抽牌)牌点数大于10点
成就:SPEEDRUN
说服琳妮特与你共度悠闲而平静的一天。

成就:命运的示数
完成[猫与随机数],解锁全部结局。
