《原神》4.8版本返场四星角色绮良良,并且还上线了一款绮良良的服装。下面为大家带来由“腿长一米八的白露”分享的《原神》4.8绮良良详细培养攻略,希望对大家有用。
1、升级培养材料
生长碧翡,常暗圆环,天云草实
2、天赋材料
浮世的哲学,亘谷树海之一瞬,浮游干核
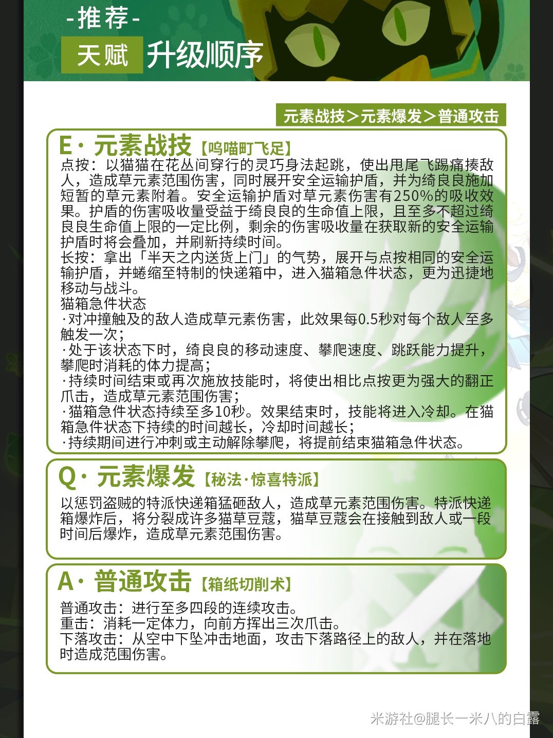
3、推荐升级顺序
E≥Q>A
4、武器推荐
五星:圣显之钥,苍古自由之誓,磐岩结绿
四星:祭礼剑,船坞长剑,西风剑,西福斯的月光,原木刀
5、圣遗物推荐
①千岩2+花海2,②深林4,③教官4(过渡)
主词条:生命沙,生命杯,生命头
副词条:生命/元素充能效率/暴击率/元素精通
6、关键命座
3命,4命,6命
7、配队参考
①生存小队1:绮良良+久岐忍+行秋+纳西妲
②双雷激化队2:绮良良+菲谢尔+刻晴+纳西妲
③过度小队3:绮良良+妮露+芭芭拉+纳西妲








